侧边栏壁纸
  • 累计上传 3364 份资源

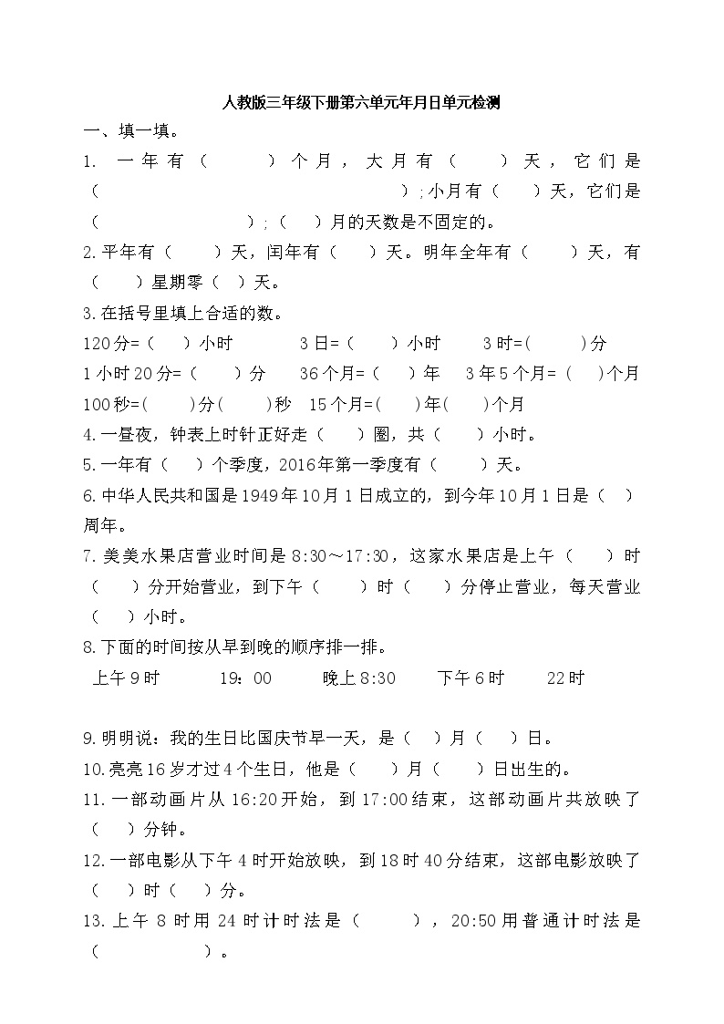
人教版三年级数学下册第六单元检测卷(含答案)可打印免费下载

2025-8-24 / 0 评论 / 126585 阅读

鸡娃题库分享人教版小学三年级数学下册第六单元检测卷,专注于时间知识的全面检测。这份试卷题目设计实用性强,我们提供高清可打印版本,包含完整解析,所有资源均可免费下载,帮助建立时间观念。

⏰ 第六单元检测卷的特点

这份三年级数学检测卷全面覆盖时间相关的知识点,从基本单位认识到复杂计算应用。试卷题目设计注重培养时间感知能力,通过练习,孩子能够熟练掌握时间计算方法,理解时间管理的意义。

📅 时间学习的实用策略

我们提供的可打印检测卷时间表述准确,表格清晰易读。建议结合日常生活进行学习,如制定作息时间表,计算电视节目时间等。注重培养时间估算和规划能力,提高解决实际问题的水平。

💡 时间管理的价值

使用数学检测卷含答案进行时间学习很有必要。良好的时间管理能力是成功学习和生活的基础。通过单元检测,能够系统掌握时间知识,培养守时意识和规划习惯。

🌞 学习提示:多进行时间游戏和实践活动,让抽象的时间概念变得具体可感,提高学习效果。


马上获取这份免费可打印的三年级数学第六单元检测卷,培养时间管理能力!