侧边栏壁纸
  • 累计上传 3364 份资源

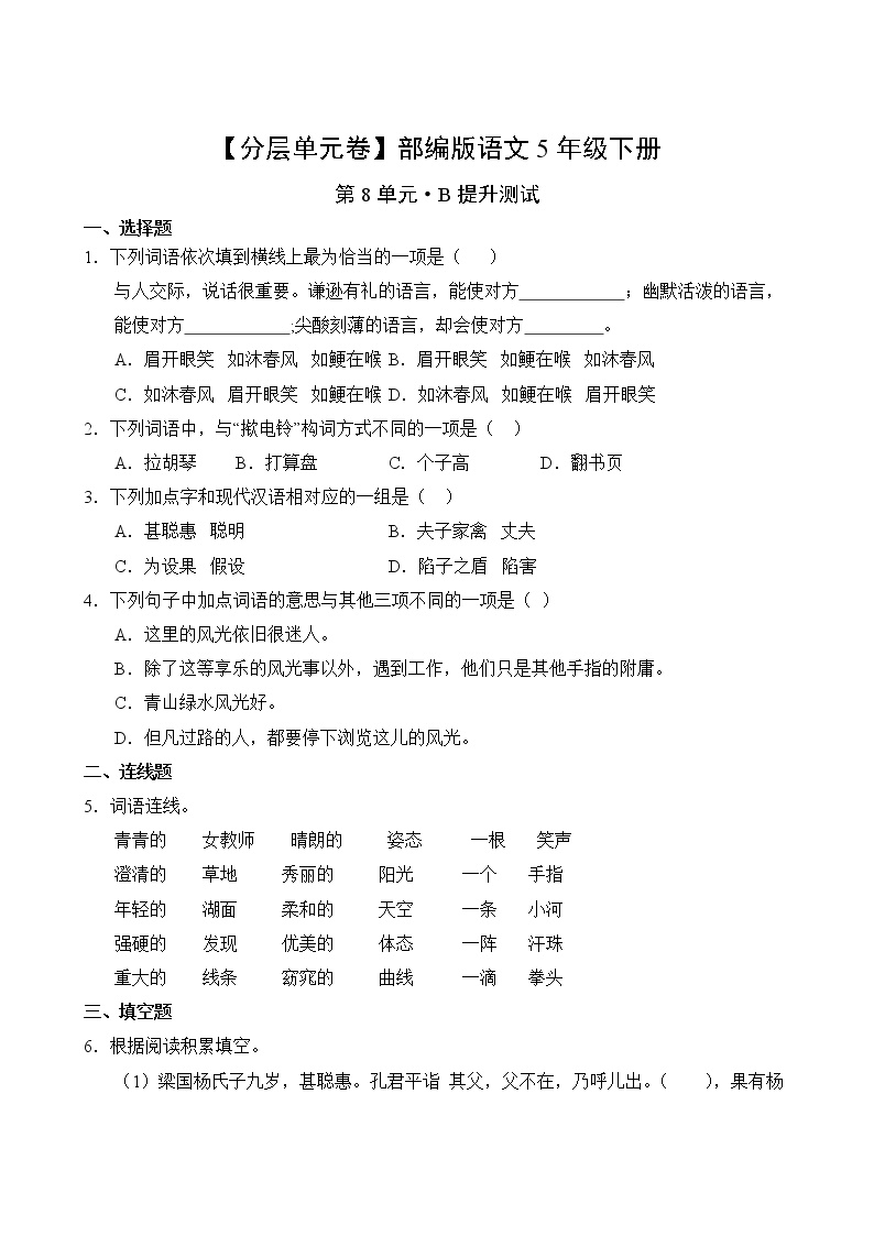
部编版五年级语文下册第八单元B提升测试卷(含答案)

2025-8-22 / 0 评论 / 177831 阅读

鸡娃题库完整呈现部编版小学五年级语文下册第八单元B提升测试卷!🎊 全套提升测试卷完美收官之作。

🏆 收官之作

  • 体系完整:八个单元提升测试全覆盖
  • 🎯 终极提升:达到五年级语文最高水平
  • 💪 实力证明:完成全套即证明超强实力
  • 🚀 未来奠基:为初中学习打下坚实基础

第八单元B提升测试卷作为全套资源的压轴之作,集中体现了提升训练的最高水平。通过这份试卷的训练,学生将达到五年级语文学习的巅峰状态,为进入初中学习做好充分准备。

🎁 全套价值

完整使用八个单元提升测试卷,将帮助学生建立完整的提升训练体系,实现语文能力的质的飞跃。


🌟 学业成就:完成全套提升测试的学生,在升学考试和各类竞赛中均取得优异成绩。